
1
风险评估
排水是否通畅,是否存在积水现象; 内外地面高差多少,是否有防汛物资; 地面是否有防潮措施; 防水等级是否达到Ⅰ级标准; 是否设置机械通风或空调设备; 是否有消防以外的给水点; 是否有给水排水管安装在与档案库相临的内墙上; 是否配备漏水探测仪器;
2
控制温湿度

3
设施设备
区域智能控制器,可集中控制档案馆库内各智能环境设备运行,并具备数据采集、故障反馈等功能,支持对接智能设备,可查看库房温度、湿度、PM2.5等环境数据的曲线报表,提供报警信息记录,帮助用户分析和处理问题。

恒湿净化一体机,智能恒湿,实时采集湿度数据,智能切换加湿除湿,恒湿、感知、净化三位一体,满足档案防潮、防尘、防霉、防污染要求。

4
紧急疏散处置
接到重大灾情预警,应急指挥机构应迅速组织人员,按照应急预案指定的程序、路线,把需要紧急避险的档案资料疏散转移到安全场所存放。
疏散可采取两种形式:一是场地集中存储;二是对口转移疏散。档案资料安置好后,应加强警力,确保临时库房的安全。
抢救疏散档案的优先次序应首先考虑档案保存年限、档案价值及档案制成材料,一般为:永久档案资料先于长、短期档案资料;珍贵档案资料先于一般档案资料:纸质档案资料先于非纸质档案资料。
若有洪涝危险,应将低层库房的档案资料转移到高层库房,也可将档案、资料封塑打包,从柜架低处移至高处,同时还要将沙袋、防洪挡板等防汛物资堆放到相应位置,必要时做好排水准备。
一时难以疏散的档案资料,应用防水、阻燃的材料遮盖保护。
5
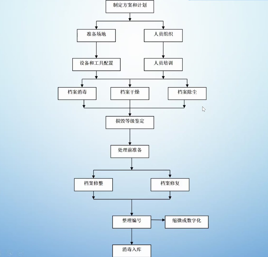
受损档案抢救
水灾现场消毒处理 档案表面霉菌75%酒精擦拭 熏蒸消毒
自然晾干法 去湿机减湿干燥法 远红外干燥法 夹纸法 自然干燥法 冷冻干燥法 真空干燥法 常压低温干燥法
3 去淤泥处理方法

(受损档案抢救工作流程)
微信|夔牛智慧视界 售前|13527569922 售后 | 13594697937