新闻动态

新闻分类

联系我们

售前座机:023-63412522

售前手机:134-3614-5128

售后服务:135-9469-7937

公司网站:www.cqkuiniukj.com

总部地址:重庆仙桃数据谷中路9号B11栋


国家标准《全宗管理规则》将于2026年8月1日起实施

您的当前位置: 首 页 >> 新闻中心 >> 行业新闻

国家标准《全宗管理规则》将于2026年8月1日起实施

发布日期:2026-04-14 作者: 点击:

近日,新修订的国家标准《全宗管理规则》(GB/T13967—2026正式发布,替代《全宗单GB/T13967—2008),为各级各类档案机构管理全宗提供标准参考

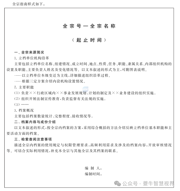
全宗是档案工作的基本概念在档案收集、整理、保管和利用工作中具有核心地位是实现档案科学管理的重要分类依据。《全宗管理规则》在延续全宗理论核心要义的基础上,显著拓展了其适用范围与管理深度。其适用主体从原先的主要面向各级各类档案馆,扩大至所有的机关、团体、企业事业单位和其他组织,真正实现了对全宗管理责任主体的全面覆盖。同时,该标准构建了系统化的全宗管理框架首次提出了全宗管理的四大基本原则尊重来源原则与完整有机原则,坚守档案学的理论根基系统关联原则,强调将全宗管理融入档案收集、整理、保管、利用的全流程;稳定延续原则,确保在机构变动等情况下档案全宗的历史延续性。此外,该标准系统概括了全宗管理的十项主要工作任务,涵盖了从科学区分档案来源并规范设置全宗开始,到以全宗为单元开展收集、整理、保管、利用等基础业务,再到建立全宗卷、编制全宗介绍、维护全宗单实施动态管理,直至在机构改革或产权变动中依法合理处置档案的全过程。这标志着全宗管理从相对静态的统计登记,转向动态、系统的全过程规范。

为增强标准的实践指导性,《全宗管理规则》还明确将全宗划分为机构全宗与主题全宗两大基本类型,并分别规定了其设置条件与名称规则,同时对联合全宗、汇集全宗等特殊形式予以规范。在管理要求上,该标准区分了立档单位档案馆不同阶段的管理重点,并对机构改革、资产与产权变动中的全宗处置方式作出了专门规定,以维护档案的完整与延续。

全宗管理规则》的出台,有力回应了行业管理需求,标志着我国全宗理论取得进一步发展。各级档案主管部门要将全宗管理确立为重要基础业务,切实推动全宗理论运用实施,更好地服务档案资源体系建设。各级各类档案馆、机关、团体、企事业单位和其他组织,要充分认识规范全宗管理的重要意义,充分掌握全宗管理的规范要求,结合自身实际,以全宗管理带动档案基础业务的提升,切实将新标准的各项要求落到实处。该标准202681日起正式实施。

图片
图片

更多详情点击链接进入全国标准信息公共服务平台下载和预览https://openstd.samr.gov.cn/bzgk/std/newGbInfo?hcno=4E4E47996009F8540337E489F2C5640E


本文网址:http://www.cqkuiniukj.com/news/2069.html

关键词:

上一篇:智慧档案室的建设流程
下一篇:没有了

最近浏览:

相关产品:

相关新闻:

欢迎给我们留言
请在此输入留言内容,我们会尽快与您联系。
姓名
联系人
电话
座机/手机号码
邮箱
邮箱
地址
地址